Data Integration, Analytics & AI - Transforming Information into Intelligence

From Raw Data to Strategic Intelligence

Over two decades, we’ve transformed massive volumes of disparate data into actionable intelligence for clients across automotive, financial services, and pharmaceutical industries. Here’s how we’ve leveraged data integration, analytics, and artificial intelligence to solve complex business challenges.


Automotive Data Excellence

Data Lake Integration for Global Automotive OEM

Building a unified data platform for a leading automotive manufacturer required integrating dozens of source systems:

  • Challenge: Heterogeneous data from CAD systems, PLM platforms, manufacturing execution systems, and enterprise applications
  • Solution: Enterprise-scale data lake with automated ETL pipelines, data quality monitoring, and real-time synchronization
  • Impact: Single source of truth for engineering data, enabling cross-functional analytics and informed decision-making

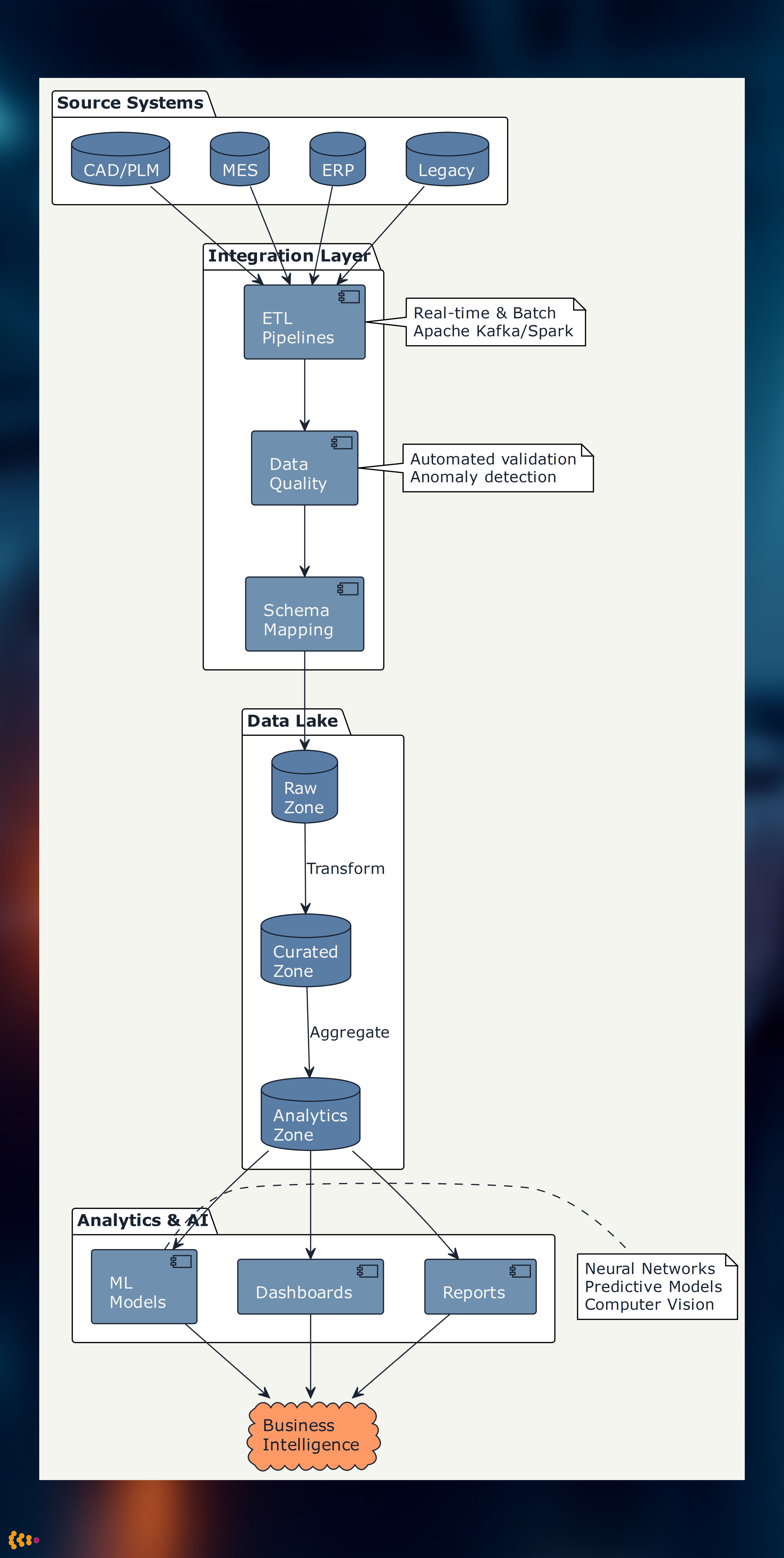
Data Lake Architecture Enterprise data lake architecture showing integration from multiple source systems through ETL pipelines to analytics and AI layers

Data Model Consolidation & Automotive Ontology

The Problem: Different departments used different terminology and data structures for the same automotive components. A “front axle” in design had a different identifier than the same component in manufacturing.

Our Solution:

  • Developed a comprehensive automotive construction data ontology
  • Mapped and consolidated multiple data models into a unified semantic layer
  • Created intelligent translation layers for legacy system integration
  • Implemented data governance rules to maintain consistency

Business Value: Significantly reduced data inconsistencies, accelerated cross-department collaboration, enabled company-wide analytics

Automotive Ontology Mapping Sequence diagram showing how the ontology engine resolves component identifiers across design and manufacturing systems

Geometry Metadata Error Detection

Quality assurance for 3D CAD data at scale:

  • AI-powered validation of geometric metadata across millions of parts
  • Anomaly detection algorithms identifying inconsistent or corrupted geometry definitions
  • Automated quality scoring for digital twin accuracy
  • Prevented costly manufacturing errors by catching geometry inconsistencies before production

Geometry Data Provisioning for Digital Twins

Supporting next-generation engineering workflows:

  • Digital Twin Integration: Real-time geometry data feeds for virtual prototyping
  • CAE & Simulation: Optimized data pipelines for crash simulation and structural analysis
  • Virtual Testing: Automated geometry provisioning for virtual crash tests, substantially reducing physical testing cycles
  • Multi-fidelity Models: Dynamic LOD (Level of Detail) management for different simulation requirements

Market Research & Analytics

Employee Survey Platform

Built an enterprise-grade employee engagement analytics platform:

  • Real-time sentiment analysis using natural language processing
  • Predictive turnover modeling identifying at-risk employees
  • Departmental benchmarking and trend analysis
  • Privacy-preserving analytics ensuring GDPR compliance

Results: Helped clients significantly improve employee retention through data-driven HR interventions

Swiss Banking Market Research

Developed a comprehensive market intelligence platform for a major Swiss financial institution:

  • Competitive intelligence gathering from multiple data sources
  • Sentiment analysis of financial news and social media
  • Market trend prediction using time-series forecasting
  • Customer segmentation and behavior analysis

Impact: Enabled strategic product development and improved market positioning

Pharmaceutical Market Research Tool

Custom analytics platform for pharma market analysis:

  • Prescription data analysis across multiple therapeutic areas
  • Competitor tracking and market share forecasting
  • Healthcare provider profiling and targeting
  • Regulatory compliance monitoring and reporting

Outcome: Reduced time-to-insight from weeks to hours, substantially improved marketing ROI


AI & Predictive Analytics

ML Technology Stack Complete technology stack showing data ingestion, processing, ML frameworks, and security layers

Wikifolio: Prädiktive Analyse mit ANN

Our Wikifolio “Prädiktive Analyse mit ANN” (Predictive Analysis with Artificial Neural Networks) has achieved investable status in 2015 - a testament to the practical application of neural networks in financial forecasting.

Strategy:

  • Multi-layer neural networks analyzing market indicators
  • Sentiment analysis from news and social media
  • Technical pattern recognition
  • Risk-adjusted portfolio optimization

Performance: First Year: Successfully predicted market movements and managed downside risk during volatile periods. After that poor performance due to increased competion from quant traders with similar approachs. Technical update pending.

Bitcoin Trading with Reinforcement Learning

Pioneered the use of reinforcement learning for cryptocurrency trading, documented in our research blog:

Transition to Reinforcement Learning

Key Innovations:

  • Q-learning agents trained on historical price data and market sentiment
  • Dynamic position sizing based on confidence levels
  • Risk management through portfolio optimization
  • Real-time adaptation to changing market conditions

Technical Stack:

  • Python, TensorFlow, Keras
  • Custom trading environment simulation
  • Backtesting framework with transaction cost modeling
  • Live trading integration with cryptocurrency exchanges

Bitcoin RL Implementation Timeline Bitcoin reinforcement learning project timeline (May-October 2017) showing transition from Matlab-based prediction system to DL4J-based Q-Learning agent


Technology Stack

Our data & AI solutions leverage cutting-edge technology:

Data Integration:

  • Apache Kafka, Spark
  • Custom ETL frameworks
  • REST/GraphQL APIs
  • Enterprise Service Bus (ESB)

Analytics & BI:

  • RapidMiner, Python (pandas, scikit-learn)
  • Matlab, Octave
  • Custom visualization frameworks
  • Real-time dashboards

Machine Learning & AI:

  • TensorFlow, Keras, PyTorch
  • Neural Networks (CNN, RNN, LSTM)
  • Reinforcement Learning (Q-Learning, Deep Q-Networks)
  • Natural Language Processing
  • Computer Vision for geometry analysis

Big Data:

  • Hadoop ecosystem
  • Data lakes (S3, Azure Data Lake)
  • Distributed computing
  • Stream processing

Why Data Intelligence Matters

In today’s competitive landscape, the ability to extract intelligence from data is not just an advantage - it’s essential for survival. Whether it’s:

  • Automotive: Optimizing design cycles and manufacturing processes
  • Finance: Predicting market movements and managing risk
  • Healthcare: Understanding treatment outcomes and market dynamics
  • Enterprise: Improving employee engagement and operational efficiency

…the common thread is turning data into decisions.


EU-Based, Privacy-First

All our data solutions run on European infrastructure, ensuring:

  • ✓ GDPR compliance by design
  • ✓ Data sovereignty and residency
  • ✓ Privacy-preserving analytics
  • ✓ Transparent AI decision-making

Let’s Build Intelligence Together

Whether you’re looking to:

  • Integrate complex data sources
  • Build predictive models
  • Implement AI-driven automation
  • Create data-driven decision systems

We bring 20+ years of experience turning data challenges into competitive advantages.

Contact us to discuss your data intelligence needs.


Technologies: Python, TensorFlow, Keras, RapidMiner, Matlab, Apache Spark, Kafka, Neural Networks, Reinforcement Learning, NLP, Computer Vision, Data Lakes, ETL, Big Data Analytics